back to radio
attenuators
attenuators:
Arduino PWM
fixed single value
my attenuators.rtf
offset attenuators (in attenuators)
programmable
switch selectable
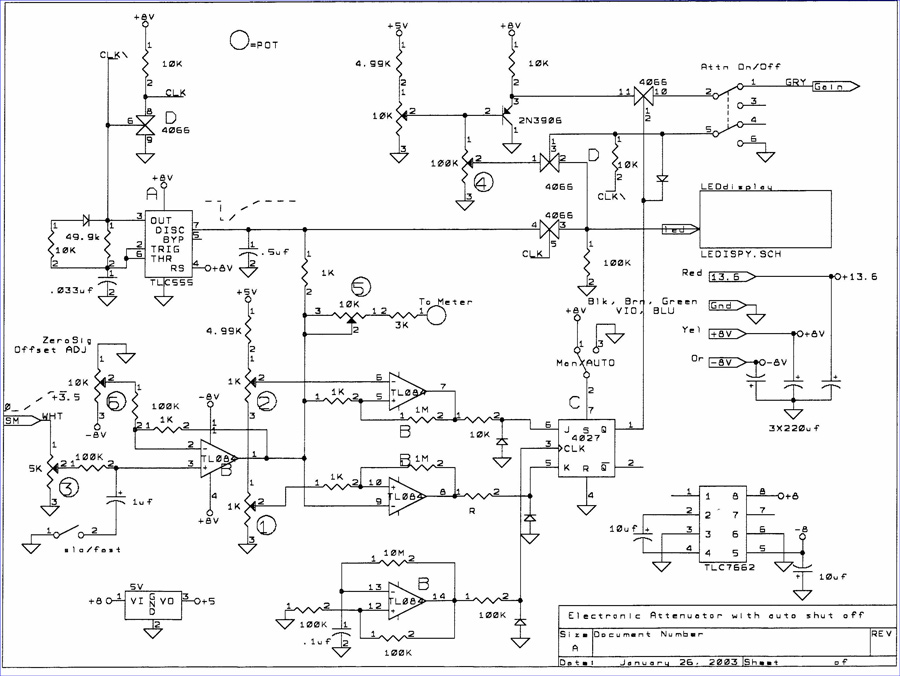
autoatten1:

Complete kit WB2HOL:

highest resolution images
last updated 05/20/2025 at 16:02:17 by make_www_index.command version 2025.05.20.B