back to tracker2 aprs
ot2m-beta
ot2m-beta:
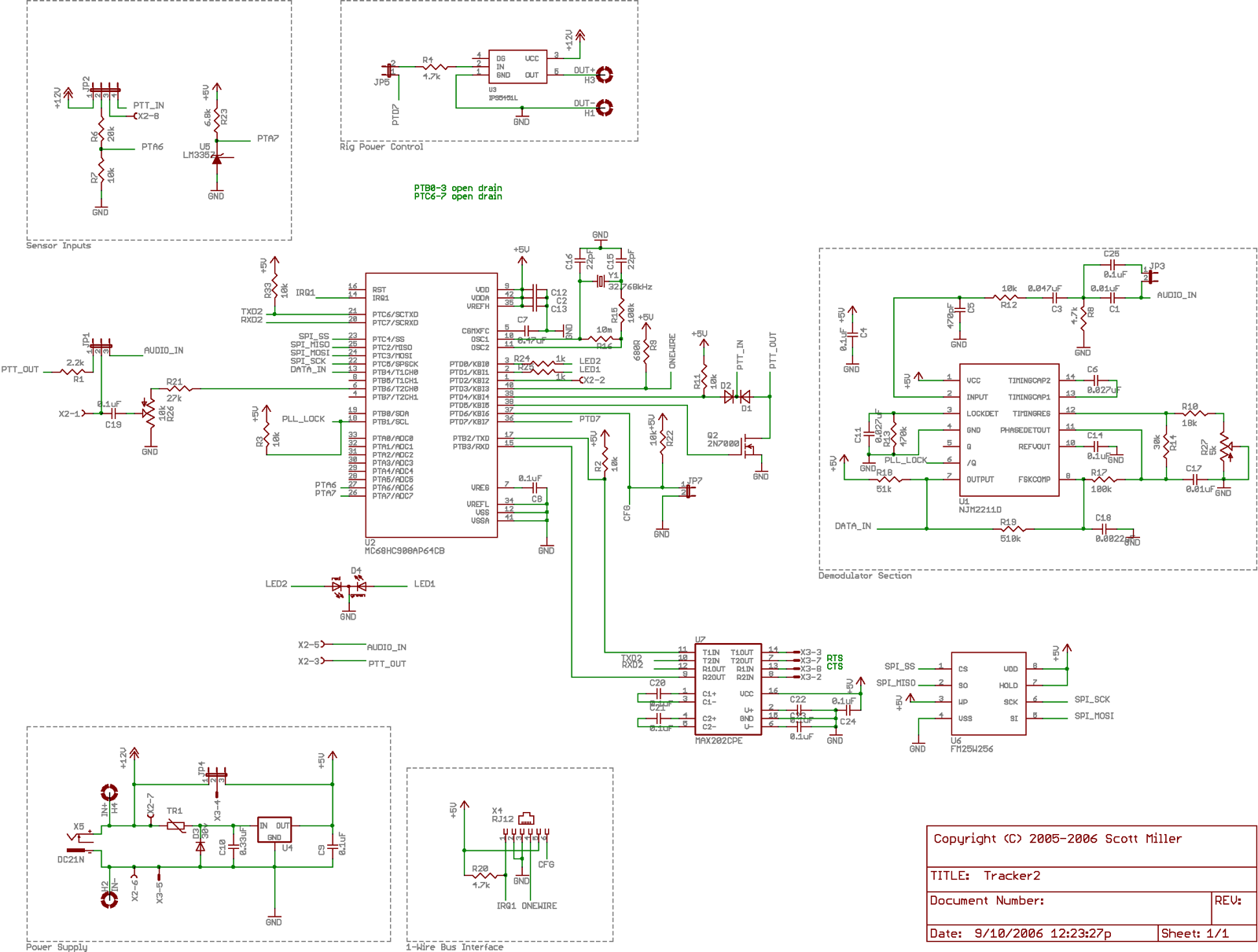
Tracker2-ProtoC.txt
t2protoc-schematic:
highest resolution images
last updated 05/20/2025 at 19:23:23 by make_www_index.command version 2025.05.20.B