back to Ramsey DF-1
manuals
manuals:

DF-1 manual.pdf (569 KB)

Ramsey DF-1 2-3cWorking2007A_fixed.pdf (754 KB)
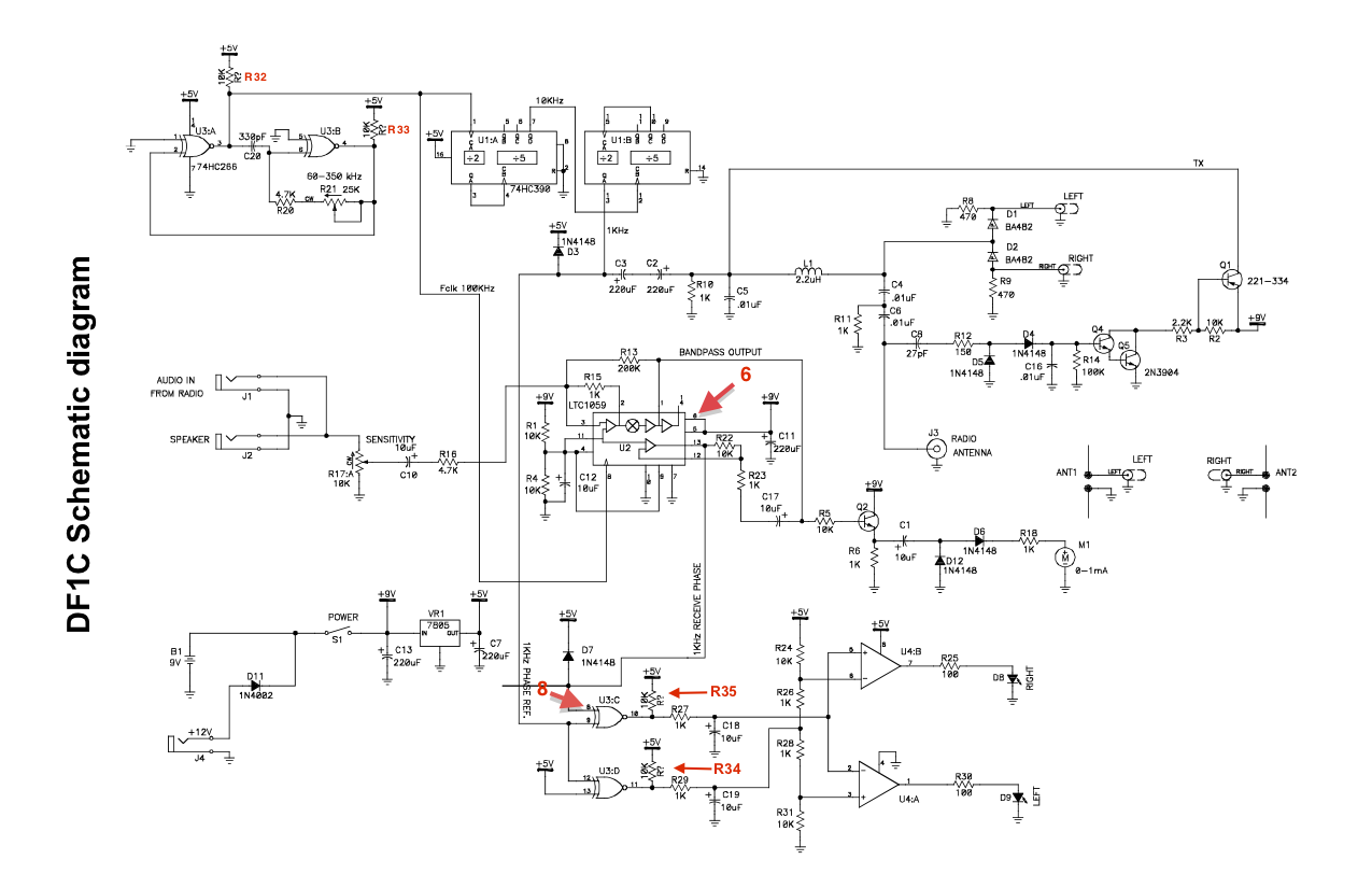
DF-1 manual pg 26 schematic fixed:

highest resolution images
last updated 11/26/2025 at 19:51:09 by make_www_index.command version 2025.11.05.A