back to 12v 3A FPVR controller (HW-845)
components
components:
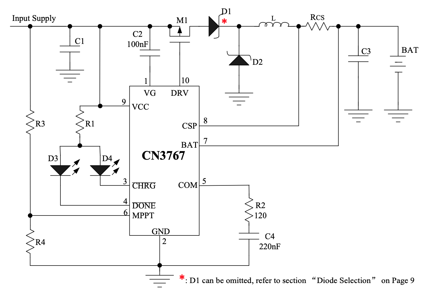
This little board has three major sections: isolation for the solar panel (prevents backflow of power into the
panel when there's no sun), a solar controller with indicator LEDs (controls buck regulator based on solar
power and battery charge state), and a buck regulator circuit. (converts high voltage low current solar to
low voltage high current for charging a 12v lead acid battery)
solar panel isolation: TPC8107 P-channel mosfet (30v 13A 1.9w)
solar controller / buck regulator: CN3767 (28Voc 18Vmpp 40w 3.3A)
buck regulation:
9R5MS power inductor (9.5uH 9.6A)
A0D4185 P-channel mosfet (40v 40A 62.5w)
SB1045L schottky diode (2x) (45v 10A)

9R5MS power inductor.pdf

A0D4185 p-channel mosfet datasheet.PDF (299 KB)

CN3767 MPPR solar controller datasheet.PDF

SB1045L schottky diode datasheet.pdf (598 KB)

TPC8107 p-channel mosfet datasheet.PDF
HW-845 typical schematic:

highest resolution images
last updated 11/29/2025 at 17:55:00 by make_www_index.command version 2025.11.05.A