Index of /N0ZYC/radio/radios/Ham/Tytera (TYT)/TYT-MD380/md380tools-master/docs
Parent Directory
ContinuousIntegration.md
JenkinsBuilder-DrawIO.xml
JenkinsBuilder-download-report.py
JenkinsBuilder.md
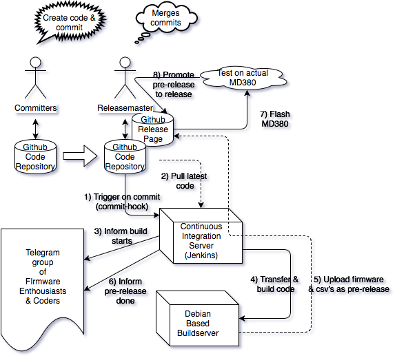
JenkinsBuilder.png
debian.md
fedora.md
gnuwin32.md
make.md
md380tool.md
raspi.md
suse.md
ubuntu.md
windows.md
Apache Server at vftp.net Port 80