back to APRS & GPRS
tracker2 aprs
tracker2 aprs:
4800 baud
ot2m-beta

t2-135_manual.pdf
Tracker2 Support

tracker2_manual.pdf (448 KB)
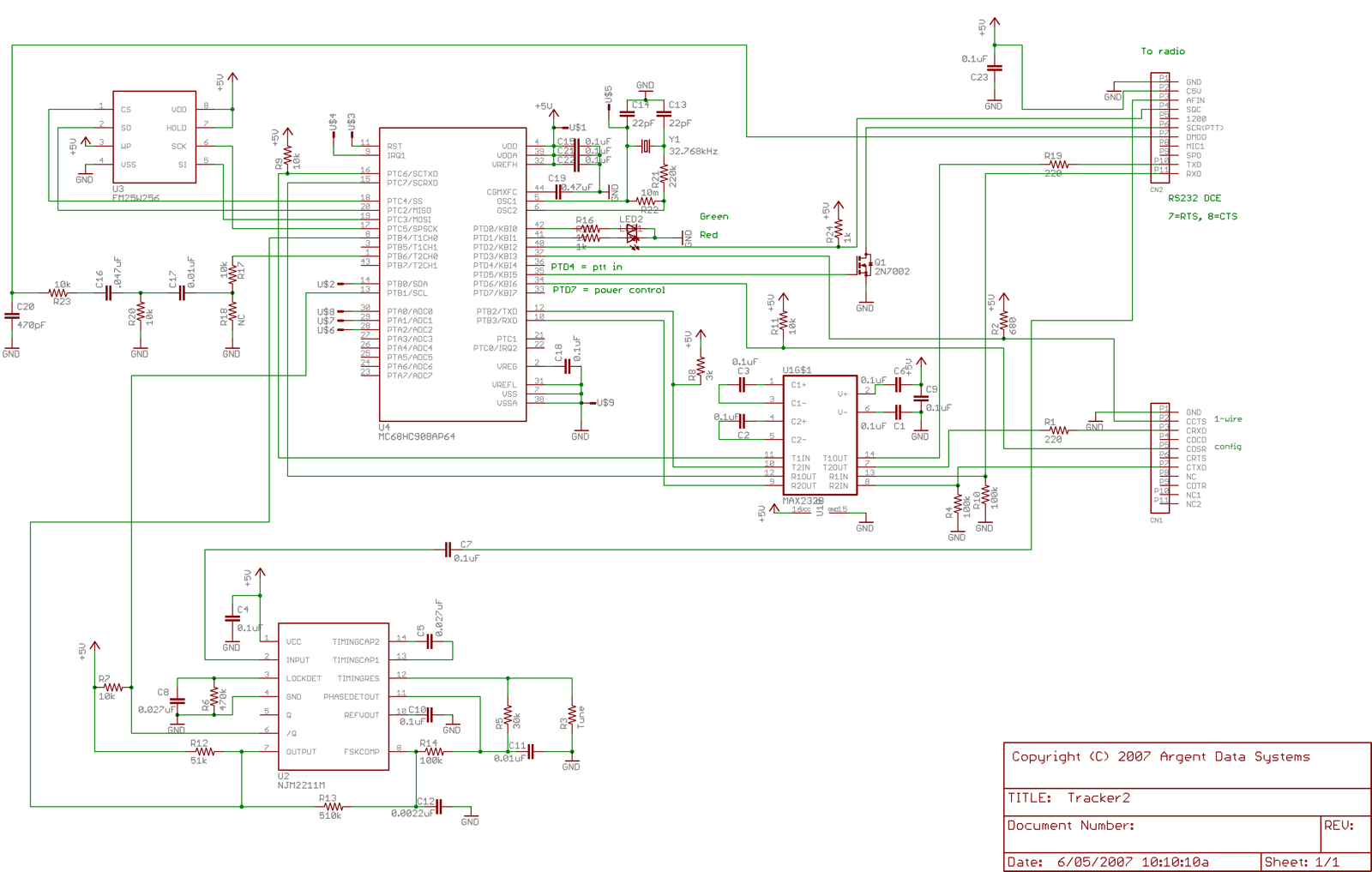
opentracker-t2-135-schematic:

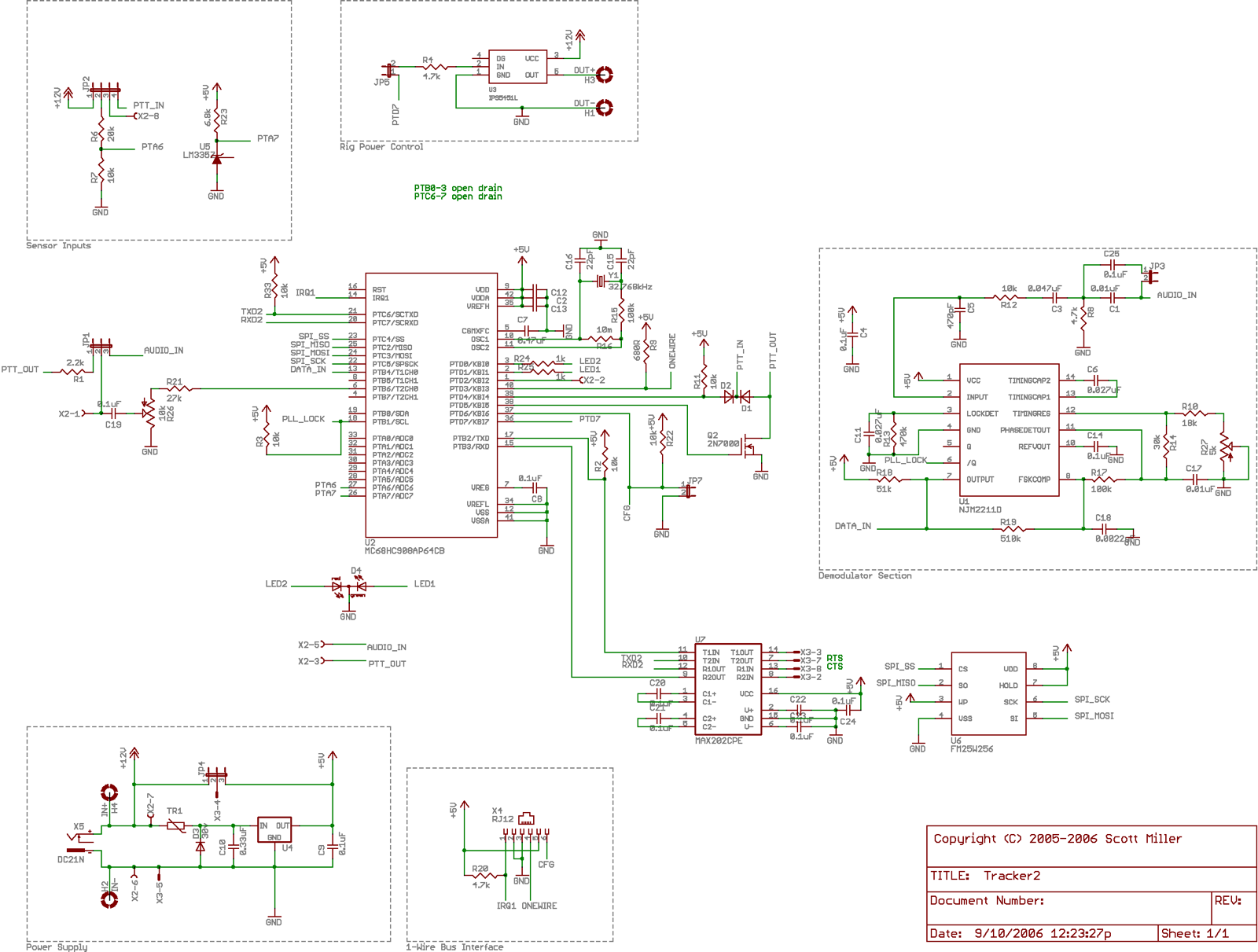
t2protoc-schematic:

highest resolution images
last updated 11/27/2025 at 16:58:03 by make_www_index.command version 2025.11.05.A