back to offset attenuators

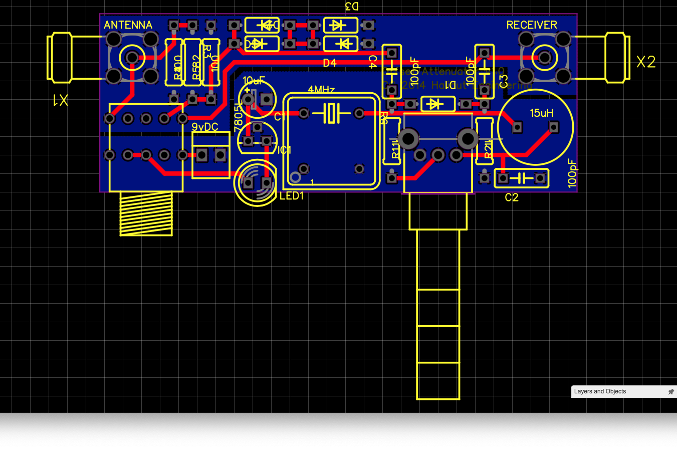
SmittyHalibut offset attenuator board SmittyHalibut offset attenuator board:



2 layer board of 2.58x0.97 inches (65.41x24.66 mm).
A 4MHz offset attenuator for radio direction finding.
Mostly based off this design with a few modifications:
3 position switch: Off, On (10db pad bypassed), and On with 10db pad.
Better filtering LPF from 4MHz oscilator to mixer section, an LC instead of RC (replaced 100ohm resistor
with 15uH inductor.) Should leak less RF.  The board is designed to fit into a 1/2" conduit pass-through
box, like what you might put on the handle end of a measuring tape yagi (Google it; there are MANY plans
and designs for them.)
Only parts that are ÒspecialÓ are:
- 2P3T Rotary Switch
- 15uH Inductor
- 10k Pot
- 4MHz Oscillator
- 5vDC TO-97 Regulator
The rest are just standard cheap-o resistors, capacitors and 1N4148 diodes, with values as labeled on the
board.  Easiest way to get a hold of me is probably on Twitter: @SmittyHalibut. Shoot me a note with your
experiences if you use this board! Thanks!





Offset Attenuator v1.0 (at EasyEDA)


Offset Attenuator v1.0 (at OshwLab)


SmittyHalibut offset attenuator board:



highest resolution images
last updated 10/25/2025 at 22:33:07 by make_www_index.command version 2025.06.28.A