back to bare controller boards

LiFePO4 150w FPVR controller (BQ24650) LiFePO4 150w FPVR controller (BQ24650):




Here's a little controller I got for my lithium batteries. It's pretty limited, only supporting a maximum of
28 volts on the panel side, and 10 amps on the battery side. But it should work with a 100 watt 36 cell panel.

If you connect two standard 100W-rated panels to this in parallel, that should roughly max out this controller's
voltage, current, and watts. And for $22, that's a pretty good deal for MPPT lithium charging. Standby current
is under 1mA.

I've recently discovered this controller uses a BQ24650 which is not an MPP tracker, it's a panel voltage
regulator. It adjusts power delivery into the buck regulator so that the panels maintain a fixed voltage, which
on these boards is usually set to 18v, making this controller only suited for 36 cell panels. Both the battery
and panel voltage are set by configuration resistors on the board.

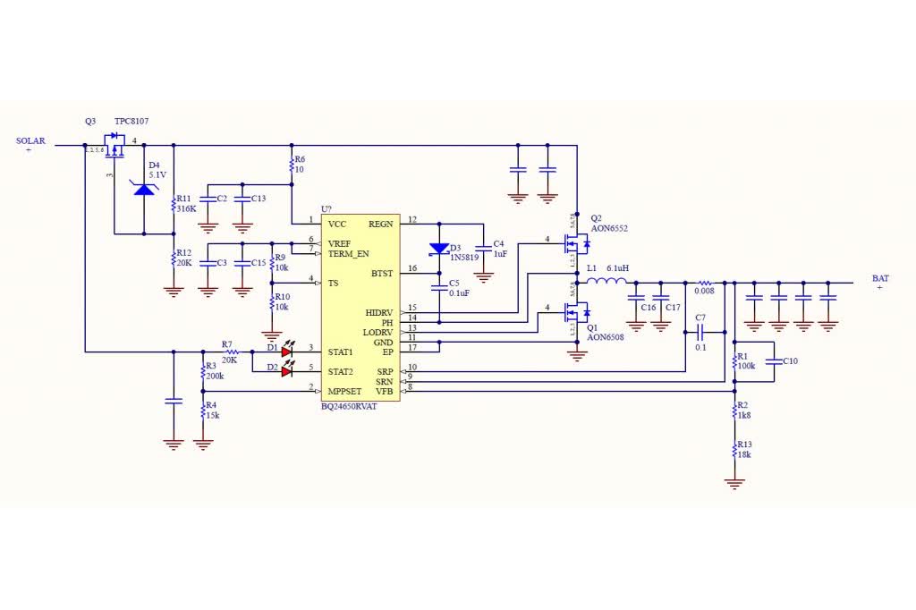
The schematic below is for the 75w version, this one has doubled up all three mosfets to handle more power,
but is otherwise the same.



150w LiFePO4 charge controller ($22 at eBay)


150w LiFePO4 charge controller (at Alibaba)

BQ24650 MPPR solar charge controller.pdf (in solar controller ICs)

low front.jpg


Review BQ24650 5A MPPT Solar Controller (at Beyondlogic)


  150W LiFePO4 controller with powerpoles  
  annotated  
  bottom  
  BQ24650 example use (75w)  
  configuring battery voltage  
  configuring Vmpp (panel voltage)  
  150W LiFePO4 controller with powerpoles     annotated     bottom     BQ24650 example use (75w)     configuring battery voltage     configuring Vmpp (panel voltage)  
  low front  
  top  
  low front     top  


highest resolution images
last updated 12/12/2025 at 15:59:52 by make_www_index.command version 2025.11.05.A